首页>新闻汇总>航空运输
首都航空发布涉及郑州、南京相关航线客票处理通告
来源:中国民航网2021-07-21 14:28:00

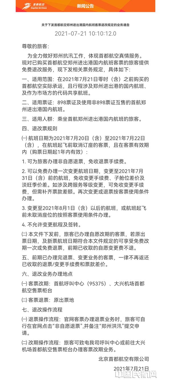
中国民航网讯:7月21日,针对河南暴雨影响,为全力做好郑州抗汛工作,以及配合南京做好疫情防控工作,首都航空发布了调整涉及郑州、南京进出港国内航班客票退改规定的业务通告。

对已购买首都航空郑州南京进出港国内航班客票的旅客,符合适用范围要求可以办理免费改签或退票,具体要求如图。有需求的旅客可以联系相关订票渠道退票。

责任编辑:sunwenjin 000
推荐新闻:
首都机场商贸公司学雷锋志愿服务月活动...
首都机场安保公司开展青年文明志愿服务活动
湖北空管分局组织召开武汉天河机场改扩...
首都机场安保公司开展航班换季工作动员部署
首都机场安保公司开展安全作风专项提升行动
乌鲁木齐国际机场分公司安全检查总站开...
首都机场安保公司以正确政绩观筑牢国门...
民航湖南监管局联合湖南航空开展“拾光...
中国航油广东公司团委开展“弘扬雷锋精...
新疆机场集团伊犁伊宁国际机场春日砺技 ...
砺兵强本 陕西机场公安吹响春训“集结号”
苏南瑞丽航空保卫部推进换季空防安全保...
江西航空开展民航知识进校园活动
渤海租赁拟3亿元至5亿元回购公司股份,...
东航江西分公司举行劳模先进助企行暨女...
长龙航空承办新版《民用航空法》专题讲座
深航郑州基地:旅客万元现金遗落客舱 “...
南航新疆抓实案例学习教育 为空防安全能...
江西航空积极开展“国际消费者权益日”...
推动“智能+气象”有机融合 天津空管分...
返回首页
中国民航报社有限公司 版权所有 京ICP备05024158 京公网安备 11010502030065号 互联网新闻信息服务许可10120170026 网络视听许可证0113657

本网站所刊登的《中国民航报》及“中国民航网”各种新闻、信息和各种专题专栏资料, 均为中国民航报社有限公司版权所有,未经协议授权,禁止下载使用。
制作单位:中国民航网 办公电话:010-67355289 传真:010-67355289 通信地址:北京市朝阳区十里河2264信箱 邮政编码:100122
违法和不良信息举报电话:010-67355289 举报邮箱:news@caacnews.com.cn  中国互联网举报中心 常年法律顾问—北京市安理律师事务所